6 kroků k hodnocení plnění povinností eGovernmentu a ISVS
Úřady musí v oblastech eGovernmentu a ISVS plnit řadu legislativních povinností.
Jak si ale mohou systematicky ověřit úplnost a správnost plnění těchto povinností?
Průměrný úřad by jen v rámci základního eGovernmentu měl plnit cca 210 povinností z celkem 12 zákonů. Je to hodně, nebo málo?
Jak vlastně úřad zjistí, jak si vede s plněním povinností?
Metodika Zhodnocení plnění povinností (provádění Assessmentu EG povinností) představuje jasný a praktický postup, který úřadům umožňuje systematicky hodnotit plnění povinností, identifikovat slabá místa a proměnit je v konkrétní opatření pro zlepšení procesů i ICT služeb.
Především je to ale nástroj a mechanismus pro postupné zlepšování kvality a plnění povinností.
Jde o přehledný, avšak komplexní návod, který umožňuje systematicky posoudit, jak úřad plní své obecné povinnosti v oblasti eGovernmentu, a zároveň z výsledků získat konkrétní podklady pro zlepšování interních procesů i ICT systémů.
Proč na to nezapomínat?
Každý úřad má řadu legislativně daných povinností, které musí plnit – například od komunikace přes datové rozhraní až po poskytování agendových služeb.
Metodika ukazuje, že není dobře vnímat povinnosti jako nutné zlo, ale jako cenný zdroj informací o skutečném fungování úřadu a vstupní data pro řízení kvality i digitalizaci.
Co metodika říká
Metodický dokument je rozdělen do tří propojených částí:
- Teorie a kontext – vysvětluje, co jsou povinnosti, jak je definovat, a jak je možné je začlenit do interní architektury úřadu.
- Praktický návod na Assessment EG povinností – krok za krokem popisuje, jak sestavit přehled povinností úřadu, jak je hodnotit a jak stanovit zodpovědné osoby.
- Vyhodnocení a nápravná opatření – ukazuje, jak na základě výsledků rozpoznat nedostatky a promítnout je do plánů rozvoje ICT či procesních změn.
Assessment, co to je a jak funguje
Assessment je anglický výraz pro vyhodnocení na základě kterého se zlepšujeme. Jde o proces, kdy si obecně posoudím soulad s něčím (tzv. compliance) a pak na základě těchto poznatků zlepšuji.
Assessment EG povinností je v jádru datová tabulka či databáze, která zachycuje:
- samotné povinnosti relevantní pro úřad (z Mapy EG povinností),
- stav jejich plnění (např. „plní zcela“, „plní částečně“ či „dosud neplní“),
- zodpovědnost za obecné plnění povinnosti v úřadu (čímž se také daleko lépe vyjasní, kdo má co dělat)
- konkrétní kroky, které je třeba udělat pro nápravu,
- a prioritu jednotlivých kroků.
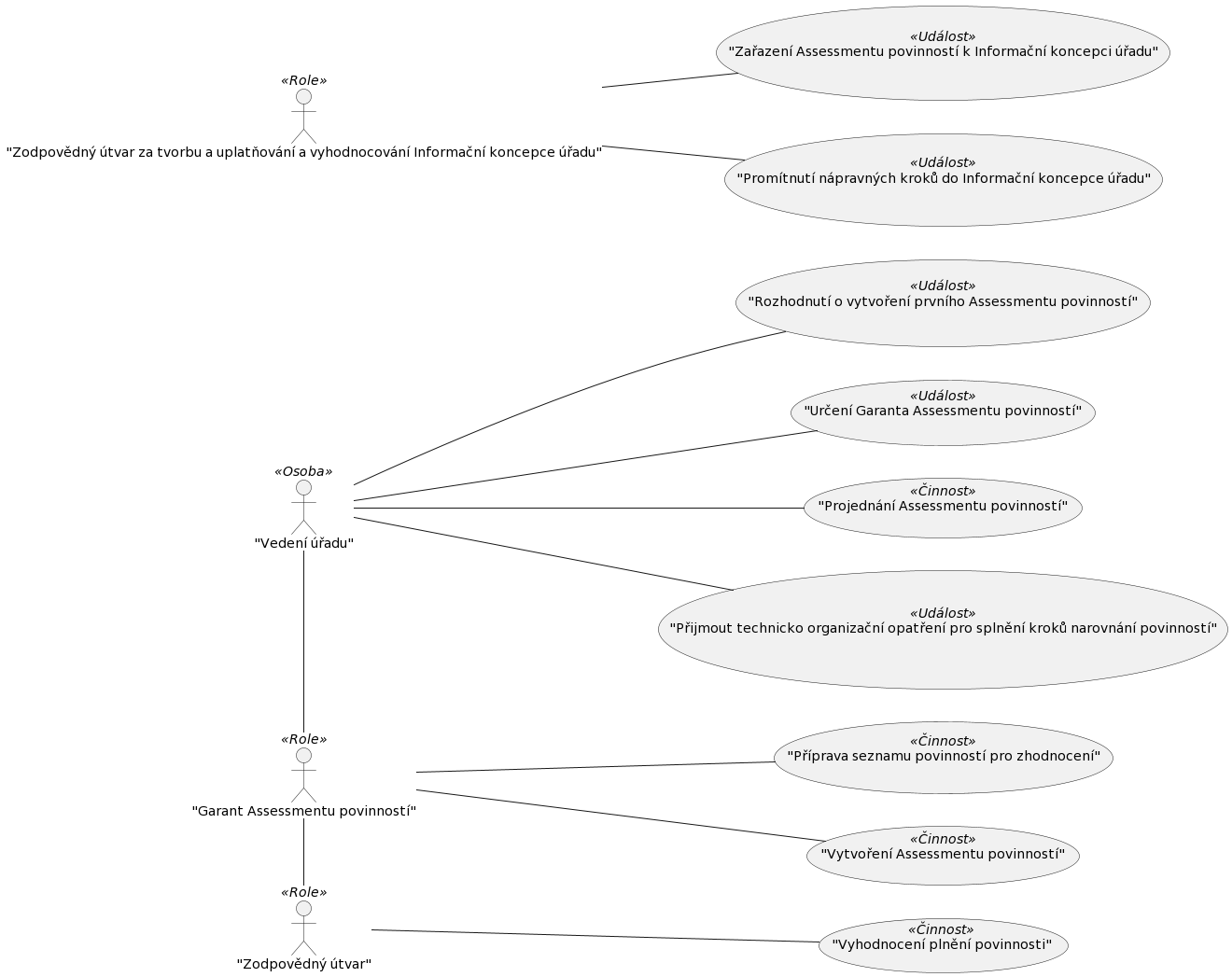
Role v procesu
Úspěšné zhodnocení vyžaduje jasně určené role:
- Garant assessmentu – koordinuje celý proces, komunikuje s útvary a dohlíží na aktualizace.
- Zodpovědní – konkrétní osoby nebo útvary, které znají povinnosti a hodnotí jejich plnění v praxi.
Schéma: Sled událostí a činností
Schéma: role a jejich odpovědnosti
Co z toho úřad získá
Metodika zdůrazňuje, že výsledkem není jen tabulka se stavem povinností. Assessment se stává reálným zdrojem dat, které pomáhají:
- systematicky sledovat, jak úřad plní zákonné povinnosti,
- plánovat technicko‑organizační změny,
- podložit rozhodnutí o ICT investicích,
- posílit kvalitu služeb pro klienty veřejné správy.
Tomuto tématu budeme na ISVS.CZ dál věnovat.
K tématu:
- Podrobný popis obsahu vybraných předpisů k eGovernmentu
- Metodika Zhodnocení plnění povinností a provádění Assessmentu EG povinností
- Mapa EG povinností
- Články související s tématem







